Skip to content
Project : Konami
go back
01 : Sitemap
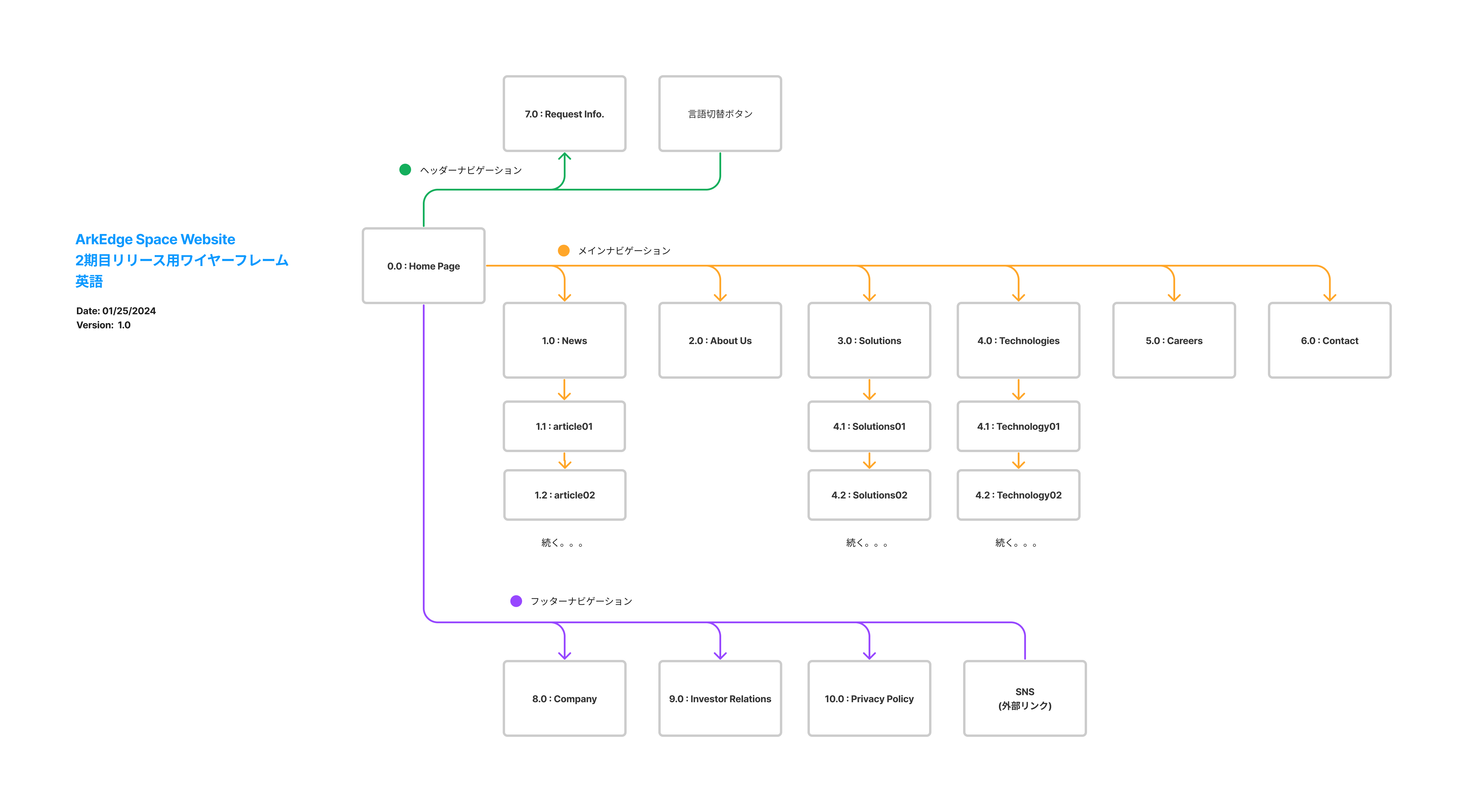
サイトマップ:英語版:2期目リリース
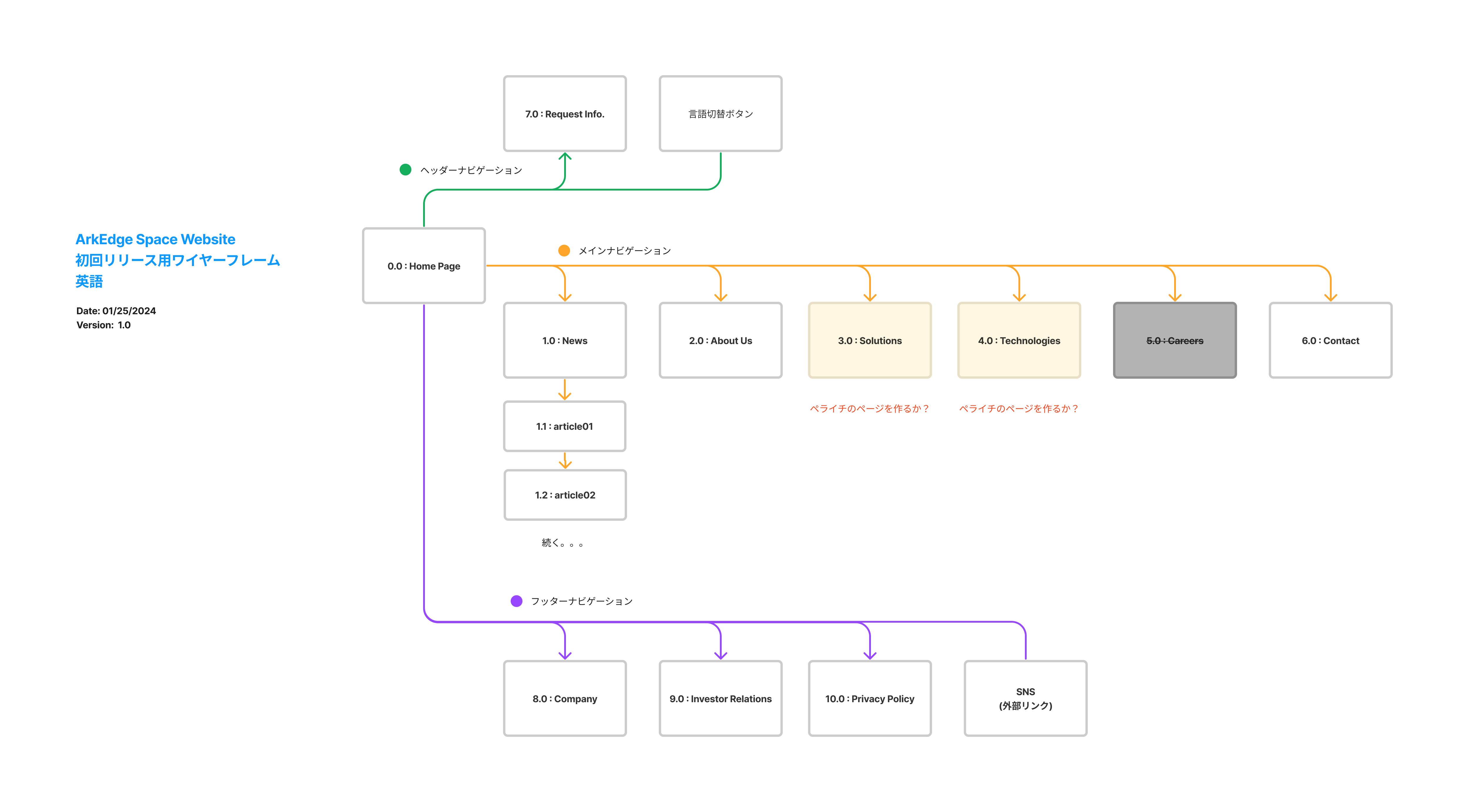
サイトマップ:英語版: 1期目リリース
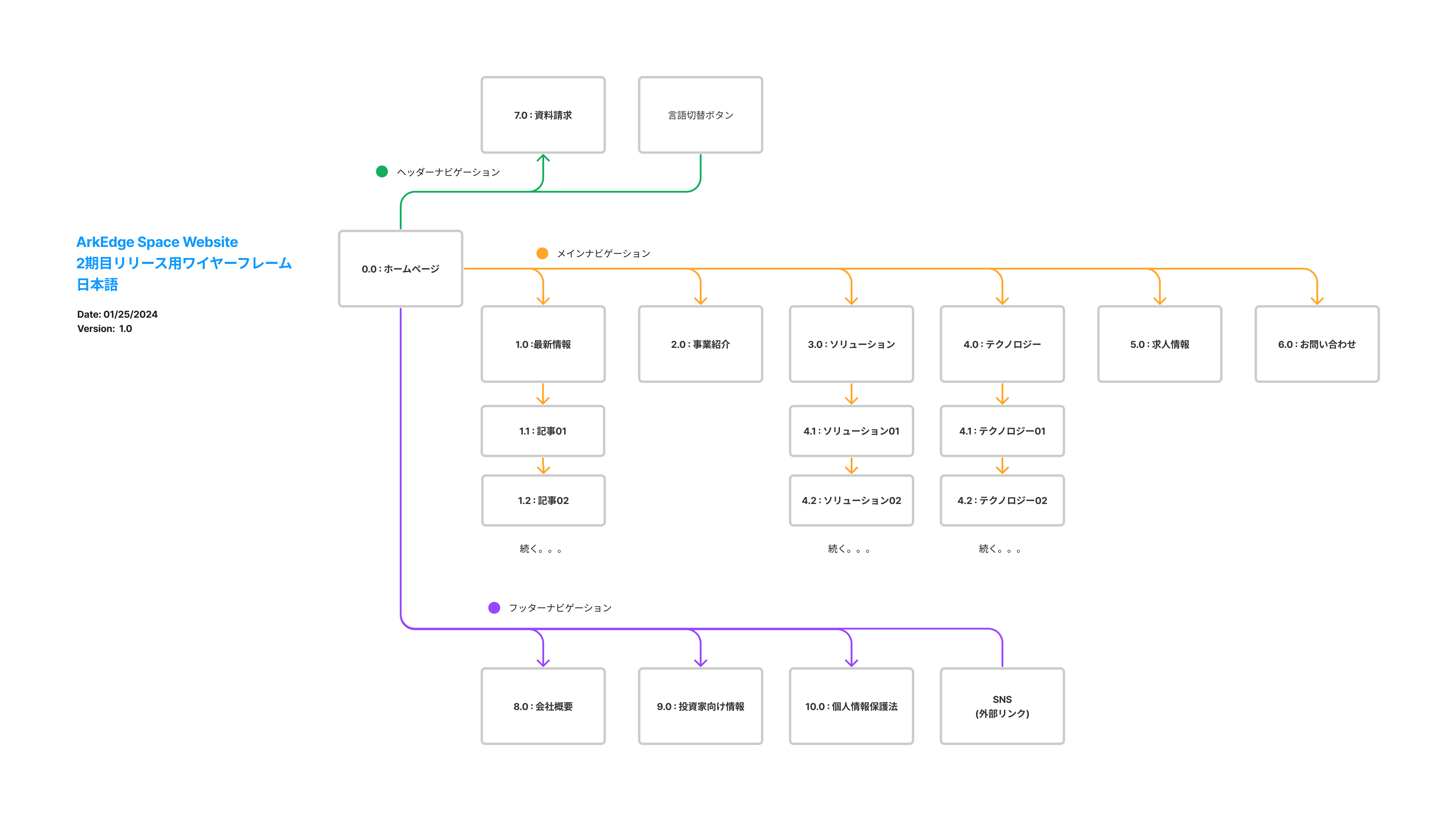
サイトマップ:日本語版: 2期目リリース
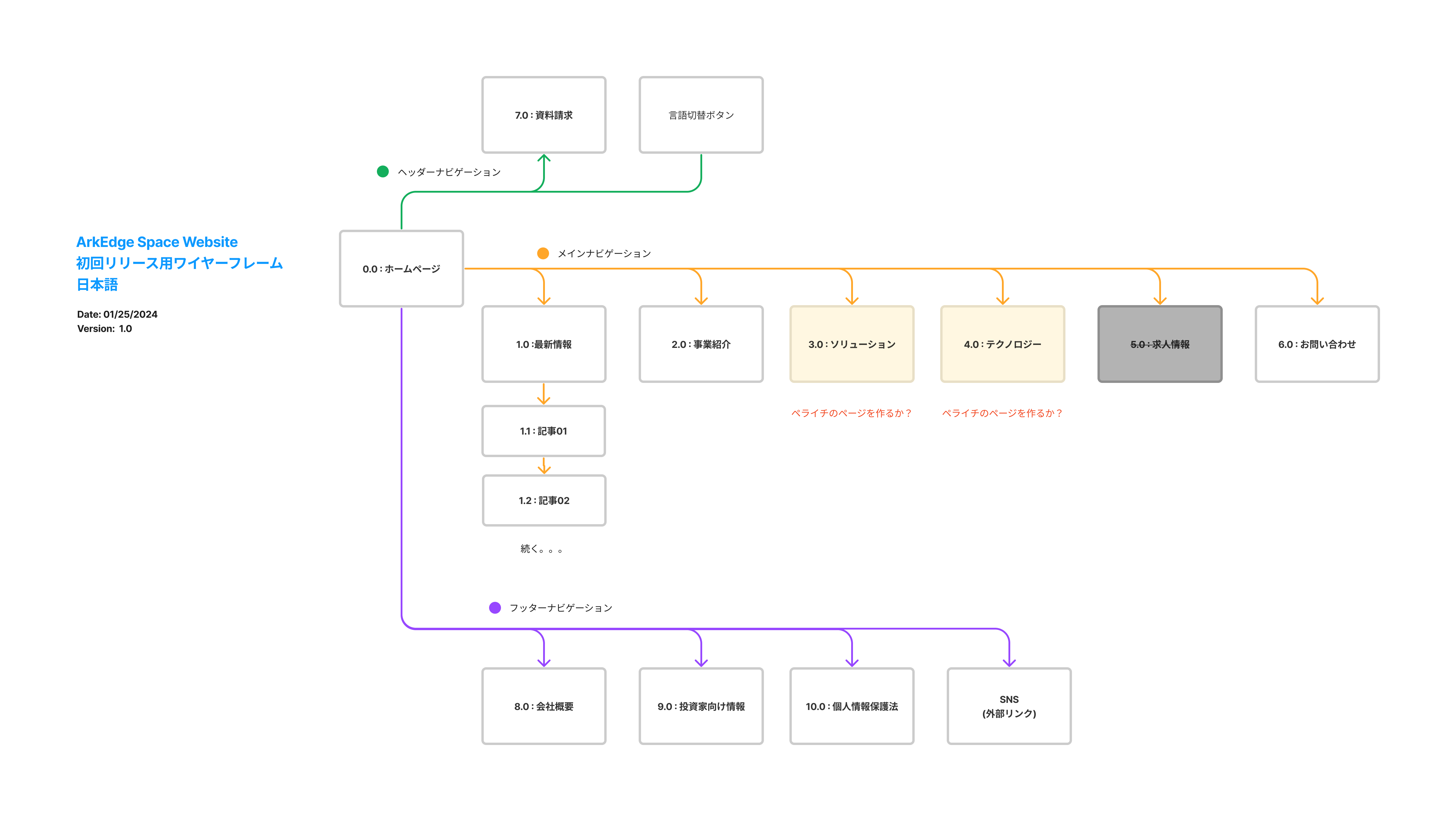
サイトマップ:日本語版: 1期目リリース